Java クラス ライブラリを使ったプログラミング
以下のトピックでは、Zen における Java プログラミングの情報や手順を提供します。
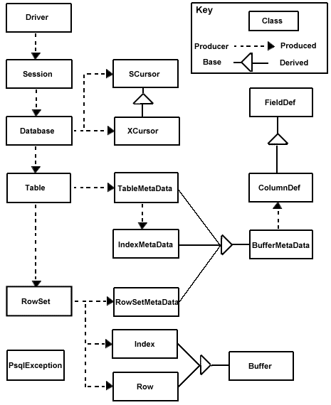
Zen Java インターフェイスのクラス階層
ここでは、Zen Java インターフェイスのクラスについて説明します。
「ファクトリ」パターンを適用することにより、Driver、Timestamp、FieldDef、および PsqlException を除く、ほとんどすべてのクラスは(単一または複数の)ほかのクラスのメソッドを通してのみ作成できます。クラスの説明で、パブリック コンストラクターが使用できない場合、ラベル Constructors の下にコンストラクターのリストは表示されません。
Zen Java インターフェイスには、API のメソッドを呼び出すときに発生するエラー状態を処理する特別なクラス PsqlException があります。PsqlException は、 ava.lang.Exception を拡張します。Zen Java クラスの個々のメソッドは PsqlException を返しますが、簡潔にするために以下の節はメソッド定義から省略されています。
throws PsqlException
次の図は、すべての Java API クラスとクラス間の関係の構造を示しています。

Zen Java インターフェイスのクラスは、以下の 3 つのグループに分類できます。
一般クラス
以下のクラスは、一般クラスのグループに属します。
• Driver
• Session
• Database
• Timestamp
• PsqlException
これらのクラスは、密結合型データベースと疎結合型データベースの両方に使用できます。
Rowset ファミリ クラス
以下のクラスは、Rowset ファミリ クラス グループに属します。
• Table
• Rowset
• Buffer
• Row
• Index
• DBMetaData
• TableMetaData
• RowSetMetaData
• ColumnDef
• IndexMetaData
これらのクラスは Zen データベースの辞書に見られるメタ データを使用するので、密結合型データベースにのみ適用できます。
Cursor ファミリ クラス
これは、Zen Java インターフェイスの低レベル部分です。このインターフェイス部分を使用する場合、ポジション ブロック、データ バッファーやその他 Btrieve API 特有のプログラミング要素を処理する必要があります。
メモ: Btrieve ファイルに DDF がない場合は、Java インターフェイスのこれらのクラスを使用しなければなりません。データ用の DDF ファイルは、Zen Control Center ユーティリティを使用して作成できます。詳細については、『Zen User's Guide』を参照してください。
以下のクラスは、Cursor ファミリ クラス グループに属します。
• SCursor
• XCursor
• FieldDef
これらのクラスはメタ データを使用せず、従来の Btrieve オペレーション(BTRV メソッドなど)を直接サポートします。したがって、これらのクラスは一般に疎結合型データベースに適用されます。ただし、これらのクラスを使用して、DDF とデータとの密結合型データベースのテーブルを格納するデータ ファイルにアクセスすることもできます。(しかし、後者では「Rowset ファミリ」を使用する方が便利です。)
主要なクラスとメソッドの概要
以下の表に、基本的な Java アプリケーションにおける主なクラスとメソッドの一覧を示します。
ほかのクラスやメソッドも Zen Java Class Library javadoc で読み取れますが、アプリケーションで最も頻繁に使用するクラスは上記のものです。
Java インターフェイス クラスの構造はフラットで、継承関係はありません。
DRIVER
Driver はセッションを確立します。Driver を使用して、必要な個数の Session オブジェクトのインスタンスを作成できます。KillallSessions メソッドはソケット接続、データベース接続、開いているファイル、システム リソースをクリーンアップするので、このメソッドを使用してアプリケーションを停止することもできます。
SESSION
Sessions はドライバーとの接続を使用して、URI によるデータベースへの接続およびトランザクションの開始と終了を行うことができます。セッションごとに一意の Btrieve クライアント ID を取得します。アプリケーションが、特に複数の Btrieve クライアント ID を必要としない限り、通常はアプリケーション全体に対して 1 つの Session を使用することができます。セッションおよび Btrieve クライアントは、Session.close() を呼び出すことによってリセットできます。クライアント ID の詳細については、『
Zen Programmer's Guide』の
Btrieve クライアントおよび『
Zen User's Guide』の
ライセンス モデルを参照してください。
DATABASE
このクラスでインスタンスが作成されるオブジェクトは、データベース自体です。このクラスのメソッドを使用すれば、開発者は密結合型データベースの場合にテーブル名、テーブルなどを取得したりすることができます。疎結合型データベースの場合、開発者は Extended オペレーションなどの Btrieve に似た使い慣れた API でアクセスできます。
TABLE
このクラスのインスタンスは、テーブルをオブジェクトとして表します。Table オブジェクトを使用して、行セットを作成し、テーブルに関するメタデータ情報を取得できます。
ROWSET
RowSet は、非常に重要なクラスです。このクラスは、関連するテーブルの行にアクセスする場合に使用します。また、このクラスのメソッドから行を挿入、更新および削除できます。
このクラスのインスタンスは、ベース テーブルから得られる一連の行を表します。ベース テーブルを見るもう 1 つの方法である RowSet は、物理的に格納されたテーブルから作成された仮想テーブル(ビュー)です。
メモ: このオブジェクトを作成できるのは、Table の createRowSet メソッドを使用した場合のみです。
行セットには、ベース テーブルのすべての行または行のサブセットを含めることができます。addFirstTerm、addAndTerm などの RowSetMetaData 内の多数のメソッドは、ベース テーブルからのどの行を行セットに組み込むかを決定する制限基準の条件を指定する場合に使用します。
行セットには、ベース行のすべての列を含めることも、ベース行から任意の個数の列を選択して含めることもできます。RowSet オブジェクトが Table.createRowSet で作成された場合、このオブジェクトは呼び出しで明示的または暗黙に指定された noColumns の値に従って初期化されます。noColumns に True を指定すると、行セットに列が含まれません。この場合、アプリケーションでは、RowSetMetaData.addColumns を呼び出すことによって、選択した列を行セットに含めることができます。noColumns に False を指定したり、引数として含めない場合、作成された RowSet にはテーブルのすべての列が含まれます。
通常、アプリケーションは行セットを開いたり閉じたりする必要はありません。関連するデータ ファイルは RowSet オブジェクトの作成時に開かれ、また、アプリケーションが RowSet.close を明示的に呼び出すか、あるいは、さらに高レベルの関連オブジェクト、たとえば、Table、Database などを閉じた結果としてデータ ファイルが閉じられます。
行セットの要素は、Row オブジェクトを通じてアクセスできます。行を取得する複数のオプションがあります。
行セットに関する追加情報については、Zen Java Class Library javadoc を参照してください。
ROW
このクラスのインスタンスは、RowSet インスタンス内の行の行バッファーを表します。Row クラスによって、行、および行内の列の値にアクセスできます。RowSet を使用して、行の取得、更新または削除を行ったり、挿入のための行を作成することができます。
このクラスには独自のメソッドがありませんが、Buffer から継承されたメソッドを使用して行バッファー内で列の値を取得または設定することができます。
Java アプリケーションにおける一連の手順
以下の一連の手順は、アプリケーションまたはアプレットで通常使用されます。最初の 2 つの手順は、密結合型データベースでも、疎結合型データベースでも同じです。
1. 実行環境として使用される Session のインスタンスを設定します。Driver は静的クラスなので、インスタンス化する必要はありません。また、アプリケーションまたはアプレットで複数のセッションを作成することもできます。
2. URI を指定する Session.connectToDatabase を呼び出して、データベースの Database オブジェクトを取得します。データベース URI の詳細については、『Zen Programmer's Guide』を参照してください。また、アクセスする個々のデータベースごとに、1 つのセッション内で複数の Database オブジェクトを取得することもできます。
ケース 1:アプリケーションが密結合型データベースのテーブルにアクセスする
1. オプションとして、アプリケーションがデータベースのテーブル名を認識していない場合は、Database.getTableNames を呼び出してテーブル名を取得します。
2. Database.getTable を呼び出して、作業するテーブルごとに Table オブジェクトを取得します。
3. オプションとして、アプリケーションが辞書から列の名前またはインデックスの名前を取得する必要がある場合は、テーブルごとに TableMetaData オブジェクトを取得します。
4. アプリケーションで処理するテーブルごとに、少なくとも 1 つの RowSet オブジェクトを作成します。RowSet オブジェクトは、データの取得と変更に使用します。テーブルのすべての列を含むか、まったく含まない行セットを作成できます。手順
5 の詳細を参照してください。
テーブル内をナビゲートする際に、複数のカレンシー(位置)を保持しながら同時にテーブルを処理したい場合、アプリケーションでは、1 つのテーブルに対して複数の RowSet を作成します。 所定のテーブルの RowSet オブジェクトは、アプリケーションの実行中いつでも使用できます。 つまり、異なるインデックス、異なる条件などによる取得に使用できます。
5. 所定の行セットに対して
a. 行セットの RowSetMetaData オブジェクトを取得します。
b. 行セットが列を含めずに作成された場合は、必要な列を定義に追加します。
c. 必要であれば、行のデフォルトの特性、たとえば、方向、アクセス パスなどを変更します。
d. ベース テーブル内の選択した行のみを 1 つの行セットに含める場合は、選択条件、たとえば、addFirstTerm、addAndTerm などを定義します。
e. Row オブジェクトを取得するための RowSet.getNext メソッドを呼び出します。オプションとして、RowSet のほかのメソッド、たとえば、getByIndex、getbyPercent、insertRow、updateRow などを呼び出します。
f. 行で列の値を取得または設定するには、Row のメソッド、たとえば、getString、setString、getInt などを呼び出します。
メモ: 手順 a ~ d はオプションであり、また、アプリケーションにもよりますが、行セットによっては必要でない場合があります。
ケース 2: 疎結合型データベースのデータ ファイル、または密結合型データベースのテーブルを標準的な方法で格納するデータ ファイルにアプリケーションがアクセスする
1. アプリケーションが動作する個々のデータ ファイルに対して、SCursor オブジェクトまたは XCursor オブジェクトを作成します。XCursor は、このファイルに対して Extended get オペレーションまたは Extended step オペレーションが実行される場合のみ必要です。オプションとして、複数の位置を同時に保持しながら、並行してファイルを処理したい場合、アプリケーションで同一ファイルに対して複数の Cursor オブジェクトを取得することができます。
2. SCursor.BTRV を使用して、従来の Btrieve オペレーション、たとえば open、get、step、insert などを実行します。
メモ: XCursor は SCursor の拡張なので、XCursor 上で BTRV メソッドを使用できます。
3. オプションとして、データ フィールドにいくつかの FieldDef オブジェクトを定義したり、これらのフィールド オブジェクトを使用して選択基準、たとえば、XCursor.addFirstTerm などを設定して抽象リストを定義したり、getNextExtended のようなメソッドを使用して オペレーションを実行します。
4. SCursor(XCursor)オブジェクトのプライベート データおよびキー バッファーでフィールドの値を取得または設定するには、getDString、setKString、getDInt4 などのメソッドを呼び出します。
以降のトピックでは、これらの概要手順についてさらに詳しく説明します。
Java クラス ライブラリ使用時の最初の手順
Java Btrieve アプリケーションを作成するには、まず以下の手順に従います。
環境が正しいかどうかの確認
環境設定の方法で説明しているように、環境が正しくセットアップされていることを確認してください。
また、psql.jar が CLASSPATH 環境変数内にあるかどうかを確認します。この手順は、インストール手順で既に実行しているはずです。Zen Java インターフェイス クラス ライブラリ内のクラスにアクセスするには、Java ソース ファイルにパッケージをインポートする必要があります。
import PSQL.database.*;
データベースとテーブルの作成
現在、Zen Java インターフェイスのクラス ライブラリは、データベースとデータベース テーブルの作成をサポートしていません。これらの作業を実行するには Zen Control Center を使用します。データベースのデータ辞書ファイル(DDF)およびデータ ファイルを作成したら、Java API クラスを使用してテーブルを追加してアクセスすることができます。
Zen Control Center とテーブルの作成の詳細については、『Zen User's Guide』を参照してください。
データベースへの接続
Zen データベースに接続するには、エンジンに直接接続します。
URI を使用してデータベースに接続するには
1. Driver から Session オブジェクトを取得します。
Session session = Driver.establishSession();
2. Session オブジェクトを使用してデータベースに接続します。URI を指定してデータベースに接続します。少なくとも、この URI には btrv:///dbname を含めてください。
Database db = session.connectToDatabase("btrv:///demodata");
または
Database db = session.connectToDatabase("btrv://user@host/demodata?pwd=password");
データベース セキュリティおよび URI の詳細については、『Advanced Operations Guide』を参照してください。
テーブルの取得と行セットの作成
データベースからのテーブルの取得
Table table = db.getTable("MyTable");
ここで、「MyTable」 はデータベース テーブルの名前です。テーブル名では大文字と小文字を区別します。
また、データベースのテーブル名のリストを取得することもできます。
String [] names = db.getTableNames();
Table オブジェクトのプロパティにアクセスするには
Table オブジェクトがあれば、TableMetaData オブジェクトからの列とインデックスに関する情報が得られます。
TableMetaData tmd = table.getTableMetaData();
いくつかの例を以下に示します。
int num_columns = tmd.getColumnCount();
int data_type = tmd.getColumnDef(0).getType());
int col_length = tmd.getColumnDef(0).getOffset();
Table オブジェクトの行にアクセスするには
テーブルの行にアクセスするには、Table オブジェクトでしか作成できない RowSet オブジェクトが必要です。
RowSet rowset = table.createRowSet();
同じテーブルから複数の RowSet オブジェクトを作成できます。RowSet オブジェクトは、テーブルの行を取得したり、新しい行を挿入したり、既存の行を削除および更新する場合に使用します。すべてのテーブルの行を繰り返し取得するには、RowSet オブジェクトを作成し、PsqlEOFException が発生するまで getNext を呼び出します。
try {
while(true)
Row row = rowset.getNext();
}
catch(PsqlEOFException ex) {
}
Rowset オブジェクトのプロパティにアクセスするには
RowSet オブジェクトがあれば、RowSetMetaData から行セットに関する情報を得ることができます。
RowSetMetaData rsmd = rowset.getRowSetMetaData();
詳細については、Zen Java Class Library javadoc の RowSetMetaData クラスのメソッドを参照してください。
行セット内での行間の移動
前に示したように、getNext メソッドを繰り返し呼び出し、行セットのすべての行を取得することができます。行セットの RowSetMetaData オブジェクトの direction プロパティを変更すれば、後方へ繰り返すことができます。
rsmd.setDirection(Const.BTR_BACKWARDS);
このプロパティを設定した後、getNext メソッドの動作は getPrevious になります。
メモ: 以下の手順に示すように、行セットのカレンシーはいつでもリセットして、最初の行の前または最後の行の後になるようにすることができます。これは、行セット全体を繰り返さなくても、最初の行または最後の行を取得できる効率的な方法です。
行セット内の最初の行を取得するには
1. 方向を前方に設定します。これはデフォルトです。
rsmd.setDirection(Const.BTR_FORWARDS);
2. 最初の行の前に行セットのカレンシーを設定します。
rowset.reset();
3. 最初の行を検索します。
Row first = rowset.getNext();
行セット内の最後の行を取得するには
1. 方向を後方に設定します。
rsmd.setDirection(Const.BTR_BACKWARDS);
2. 最後の行の後に行セットのカレンシーを設定します。
rowset.reset();
3. 最後の行を検索します。
Row last = rowset.getNext();
Row オブジェクトの列データにアクセスするには
Row オブジェクトは、Buffer クラスから多数の accessor メソッドまたは mutator メソッドを継承します。これらのメソッドで、Row オブジェクトのバッファーに対して列データを設定または取得できます。
1. たとえば、String として列 0 でデータを取得するには、以下のうちの 1 つを実行します。
String str = row.getString(0);
または
String str = row.getString("ColumnName");
ここで、ColumnName は列 0 に対してデータ辞書で定義されている名前です。列名は大文字と小文字を区別します。
2. 次に、列 0 に対してデータを設定するには、setString メソッドのうちの 1 つを使用します。
row.setString(0, "MyColumnData");
または
row.setString("ColumnName", "MyColumnData");
3. 詳細については、Zen Java Class Library javadoc の Buffer クラスのメソッドを参照してください。
データの制限またはフィルター処理
行セット内の行を制限またはフィルター処理するには
行セット内の行を制限またはフィルター処理するには、RowSetMetaData の addFirstTerm、addOrTerm、および addAndTerm を使用する必要があります。たとえば、テーブルの最初の列に整数データが入っていて、その最初の列の値が 25 より大きい行をすべて取得する場合は、以下の手順に従います。
1. 行セットの RowSetMetaData を取得します。
RowSetMetaData rsmd = rowset.getRowSetMetaData();
2. 最初の列、つまり列番号 0 に対して ColumnDef を取得します。
ColumnDef cmd = rsmd.getColumnDef(0);
3. 行セットのカレンシーを先頭位置にリセットします。
rowset.reset();
4. 最初の条件を追加します。
rowset.addFirstTerm(cmd, Const.BTR_GR, "25");
5. getNext を呼び出して、列 0 が 25 よりも大きい最初の行を取得します。
Row row = rowset.getNext();
RowSetMetaData の addOrTerm および addAndTerm を使用して項を追加することができます。これらのメソッドを使用して、SQL の WHERE 句に似た、さらに複雑なフィルター処理条件を設定できます。
行セットから列を選択するには
RowSetMetaData のメソッド addColumns と dropColumns を使用すれば、SQL の select ステートメントと同様に、取得する列のサブセットを指定できます。デフォルトでは、noColumns パラメーターに True を設定して行セットが作成されない限り、行セットはすべての列データを取得します。
RowSet rowset = table.createRowSet(true);
この場合、列は取得されません。その代わり、行セットを作成後、行の一部または全部を削除できます。
RowSetMetaData rsmd =rowset.getRowSetMetaData();
rsmd.dropAllColumns();
次に、対象の列のセットを行セットに追加できます。
rsmd.addColumns("LastName", "FirstName");
行セットに列を追加するには、列名または列番号を使用できます。詳細については、Zen Java Class Library javadoc の RowSetMetaData クラスの addColumns メソッドと dropColumns メソッドの項を参照してください。
列番号で行内の列データにアクセスする場合、列番号は addColumns メソッドと dropColumns メソッドによって生成される新しい順序の影響を受けるので、注意してください。たとえば、FirstName はもとは行セットの列番号 3 であったとします。すべての列を削除した後に LastName と FirstName を追加した場合、FirstName の列番号は 1 になります。
インデックスで行を取得するには
定義されたインデックスを比較演算子と共に使用すれば、行を取得できます。たとえば、インデックス Last_Name が仮想テーブルの LastName 列で作成されている場合、以下のことを実行して Smith という LastName を持つ行を検索することができます。
1. 行セットの RowSetMetaData オブジェクトを使用して、インデックス Last_Name を使用するようにアクセス パスを設定します。
rsmd.setAccessPath("Last_Name");
2. インデックス名を使用してインデックス オブジェクトを作成します。名前の代わりにインデックス番号を使用できます。
Index index = rowset.createIndex("Last_Name");
3. インデックスに対して LastName 列のデータを設定します。
index.setString("LastName", "Smith");
4. LastName = = Smith の最初の行を取得します。
try {
Row row = rowset.getByIndex(Const.BTR_EQ, index);
}
5. 発生する例外を把握します。
catch(PsqlOperationException ex) {
if (ex.getErrorCode() != 4)
throw(ex);
}
インデックスが重複キー値を許可する場合は、比較演算子に適合する最初の行が返されます。返された行は現在の行になるので、インデックスに基づいて、行セットの getNext メソッドで次の論理行を取得できます。
テーブルの TableMetaData オブジェクトからインデックス名のリストを取得できます。
String [] index_names = table.getTableMetaData().getIndexNames();
インデックスに名前を付けなくてもよいことに注意してください。その場合、代わりにインデックス番号を使用してください。インデックス番号はゼロから始まります。
行の挿入、更新または削除
新しい行を挿入するには
1. まず、新しい Row オブジェクトを作成します。
Row row = rowset.createRow();
2. 行の列データを設定します。
row.setString(0, "Column0String");
row.setInt(1, 45);
row.setDouble(2, 99.99);
3. 次に行を挿入します。
rowset.insertRow(row);
この新たに挿入された行は、行セットの現在の行になります。行セットのカレンシーを挿入により変更したくない場合は、オーバーロード版の insertRow を使用できます。これは、カレンシー変更なし(NCC)を示すブール引数をとります。
rowset.insertRow(row, true);
行セットの現在の行は変更されません。
行またはレコードを更新するには
1. まず、行セットの取得メソッド、getNext、getByIndex などの 1 つを呼び出して、行を取得します。
Row row = rowset.getNext();
2. 行の列データを変更します。
row.setInt(1, 45);
3. 次に行を更新します。
rowset.updateRow(row);
次に示すように NCC(No-currency-change:カレンシー変更なし)が示されていない場合は、insertRow と同様に、新しく更新された行が行セットの現在の行になります。
rowset.updateRow(row, true);
行またはレコードを削除するには
1. まず、行セットの取得メソッド、getNext、getByIndex などの 1 つを呼び出して、行を取得します。
Row row = rowset.getNext();
2. 次に行を削除します。
rowset.deleteRow(row);
削除する行は現在の行、つまり、最終取得オペレーションから返された行である必要はありません。削除する行が現在の行でない場合、deleteRow メソッドはその行を現在の行にした後削除します。削除後、getNext を呼び出すと、その削除された行の後の行が返されます。
複数のオペレーションによるトランザクションへの結合
トランザクションを使用すると、一連のオペレーションを 1 つのオペレーションに結合し、これをコミットまたは中止することができます。
一連のオペレーションをトランザクションにするには
Session クラスのトランザクション メソッドを使用して、一連のオペレーションをトランザクションにすることができます。
次に、トランザクションの例を示します。
1. トランザクションを開始します。
try {
session.startTransaction(BTR_CONCURRENT_TRANS);
2. 障害が発生した場合にロールバックしたい、いくつかのオペレーションを実行します。
3. トランザクションのコミットを試行します。
session.commitTransaction(); }
catch(PsqlException ex)
4. エラーが検出されたら、トランザクションを中止します。
{
session.abortTransaction(); }
トランザクションは「排他的」にすることも「並行」にすることもできます。トランザクションの詳細については、『Zen Programmer's Guide』を参照してください。
バイナリ ラージ オブジェクト(BLOB)の格納と取得
setObject および getObject メソッドは、java io Serializable インターフェイスを実装する Java オブジェクトの格納および取得に使用できます。setBinaryStream および getBinaryStream メソッドは、Java InputStreams を使用したバイナリ データの格納および取得に使用できます。次のインターフェイスを持つ「単純な」Employee オブジェクトがあるとします。
public class Employee implements java.io.Serializable
public int getID();
public void setID(int ID);
public String getName();
public void setName(String name);
public String getManagerName();
public void setManagerName();
また、C:\Employees\Java Duke\report.txt というファイルが存在し、読み込めるとします。この場合、Employee オブジェクトのインスタンスを作成し、さまざまなメソッドを使用して設定を行い、データベースの Employee_Data 列に格納することができます。さらに、そのファイルを Manager_Report 列に格納することもできます。
employeeObject.setName("Java Duke");
employeeObject.setID(123456789);
employeeObject.setManagerName("Big Boss");
FileInputStream managerReport = null;
try
{
managerReport = new FileInputStream(C:\Employees\Java Duke\report.txt);
}
catch(IOException ioe)
{
}
Row employeeRow = rowset.createRow();
employeeRow.setInt("ID", employeeObject.getID());
try
{
employeeRow.setObject("Employee_Data", employeeObject);
}
catch(PsqlIOException pioe)
{
}
employeeRow.setBinaryStream("Manager_Report", managerReport);
rowset.insertRow(employeeRow);
RowSetMetaData rsmd = rowset.getRowSetMetaData();
ColumnDef cdef = rsmd.getColumnDef("ID");
rsmd.addFirstTerm(cdef, Const.BTR_EQ, "123456789");
Row rowRetrieved = rowset.getNext();
try
{
Employee employeeRetrieved =
(Employee)rowRetrieved.getObject("Employee_Data");
}
catch(PsqlException pe)
{
}
InputStream reportRetrieved =
rowRetrieved.getBinaryStream("Manager_Report");
String managerName = employeeRetrieved.getManagerName();
byte file[] = new byte[reportRetrieved.available()];
reportRetrieved.read(file);
Java データ型の問題点
このトピックでは、Zen Java プログラマに役立つと思われる情報を示します。
バイナリ ラージ オブジェクトのサポート
Java クラス ライブラリにバイナリ ラージ オブジェクト(BLOB)処理のサポートが追加されました。BLOB は大きな(最大 4 GB)バイナリ データを表し、Zen エンジンでは LONGVARBINARY データ型として示されます。Java クラス ライブラリは、次のメソッドでこれらのデータ型をサポートします。これらは PSQL.database.Row クラスにあります。
public void setObject(int columnNumber, Serializable object),
public void setObject(String columnName, Serializable object),
public Serializable getObject(int columnNumber),
public Serializable getObject(String columnName),
public InputStream getBinaryStream(int columnNumber),
public InputStream getBinaryStream(String columnName),
public void setBinaryStream(int columnNumber, InputStream inStream),
public void setBinaryStream(String columnName, InputStream inStream)
ここで、columnNumber は、行バッファー内の列のシーケンス番号です。シーケンス番号はゼロから始まります。columnName は行バッファー内の列の名前です。object はデータベースに格納されるシリアル化可能な Java オブジェクトです。inStream は、データベースにバイトをストリームとして書き込むのに使用します。
上記のメソッドは 2 つのカテゴリに分割されます。1 つは、Serialized Java オブジェクトで動作するもので、もう 1 つは JavaInputStream オブジェクトで動作するものです。これらのカテゴリは、それぞれ次のセクションで詳しく説明します。次のセクションの例では、以下のスキーマで Employee という名前のテーブルが作成されていることを前提としてます。
メモ: Employee_Data および Manager_Report には「not null」の指定があります。これは、PSQL 2000 以降のバージョンがサポートする「真のヌル」を Zen Java クラス ライブラリがサポートしていないためです。
table Employees (SS_Num ubigint primary key,
Employee_Data longvarbinary not null,
Manager_Report longvarbinary not null)
SQL インターフェイスで「1 バイト整数列」に挿入されたデータを Java インターフェイスで取得することはできない
Zen データベース エンジンでは、1 バイト整数は 0 ~ 255 の値を持つものと解釈されます。一方 Java では、このバイト型は符号付きで、-128 ~ 127 の値を持つものと解釈されます。
このような解釈の違いがあるので、データが誤って解釈されないように、コードから以下のプロシージャを実行する必要があります。
Java の解釈と Zen データベース エンジンの解釈との間で、1 バイトの整数を変換するには
int theOneByteInt = 0;
PSQL.database.Row row = _rowset.getNext();
theOneByteInt = row.getByte("OneByte") & 0x00FF;
listCourses.add(theOneByteInt + " ");
メモ: すべての Java データ型は符号付きです。
Java データ型の詳細およびその他の言語に関する情報は、docs.oracle.com/javase/tutorial を参照してください。
サンプル データベース ファイル
本 SDK コンポーネントに付属するサンプル データベース ファイルを使用して、Java アプリケーションを作成することができます。プログラミングの欠陥によりデータベース ファイルを壊してしまった場合は、SDK でインストールされたバックアップ ディレクトリからデータベース ファイルを復元できます。
サンプル データベース ファイルを復元するには
1. 復元する前に、サンプル アプリケーションや開発環境など、データベース ファイルを開いているプログラムを閉じます。
2. file_path\Zen\SDK(デフォルトの場所)にインストールしたという前提で、以下のフォルダーを開きます。
file_path\zen\sdk\jcl\samples\pvideo\pvideodb\dbbackup
3. このディレクトリにあるファイルを 1 つ上のフォルダーにコピーしますが、手順 1 の場合は、以下のフォルダーになります。
file_path\zen\sdk\jcl\samples\pvideo\pvideodb\
追加の Java サンプル
Java API に付属の追加サンプルがあります。まず、本 SDK コンポーネントで提供する 2 つのテーブルの結合を実証するサンプル、次に Demodata データベースへ接続するサンプル、最後に、オブジェクトのシリアル化を実証するサンプルです。
デフォルトの場所にインストールしたという前提で、これらのサンプルは以下のディレクトリに置かれます。
file_path\zen\sdk\jcl\samples\join
file_path\zen\sdk\jcl\samples\helloworld\
file_path\zen\sdk\jcl\samples\serialization
Zen ファイルのデフォルトの保存場所については、『
Getting Started with Zen』の
ファイルはどこにインストールされますか?を参照してください。